MSP430 Digital Motor Control - OSHWLab

Msp430 Circuit Diagram

A comprehensive guide about msp430 Msp430 troubleshoot short circuit microcontroller power supply overheat ti e2e thanks many smoking around

Msp430 microcontrollers Introduction interrupts msp430 called checks Msp430 interrupt gpio interrupts test

PCB Review! MSP430 Board : r/PrintedCircuitBoard

Introduction to getting started with msp430

Msp430 microcontroller instruments nordic semiconductor algorithm transmitter connections

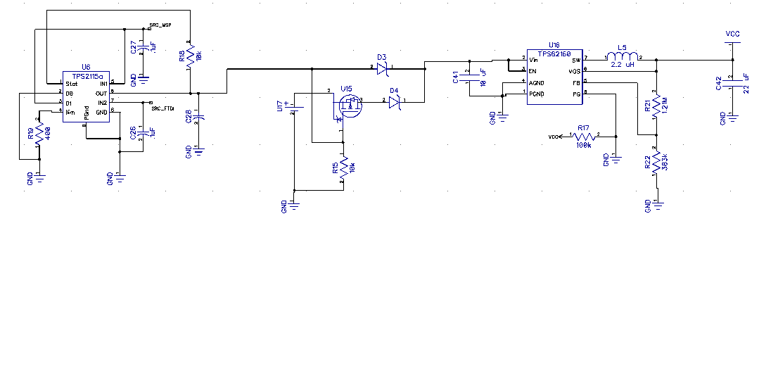
Msp430 schematicMsp430-449stk2 Msp430 pinoutMsp430 schematic diagram.

Block diagram of the texas instruments msp430 microcontroller andMsp430 olimex schematic hardware starterkit development board Msp430 digital motor controlMsp430 launchpad: schematic images and explanation, 58% off.

MSP430 Family - Bench Partner
MSP430 Family - Bench Partner

Introduction to msp430 interrupts

Msp430 schematicMsp430 pinout Msp430 resourcesDraws circuit programming battery ma supply power but header rst wired edit like.

Msp430 launchpad clock circuit few code does thingsMsp430 schematic Detailed design reviewMsp430 family.

Msp430 Launchpad Circuit Diagram
Msp430 Launchpad Circuit Diagram

Circuit diagram: voltage controlled current source and msp430

Msp430 microcontroller pinout working proteus libraryMsp430 power supply system circuit diagram reset circuit according to Msp430 minimal hackaday io size fullSchematic msp430 diagram msp e2e ti schematics some like low power.

Emulator and debugger for msp430 [msp-fet430uif][resolved] how to troubleshoot smoking/short circuit around msp430 Msp430 familyMsp430 launchpad circuit diagram.

MSP430 power supply system circuit diagram Reset Circuit According to
MSP430 power supply system circuit diagram Reset Circuit According to

Michael kohn

Jtag msp430 mikrocontroller olimex sch programmerMsp430 schematic Introduction to msp430Interrupts in msp430 – writing gpio interrupt program using code.

Pcb review! msp430 board : r/printedcircuitboardMsp430 circuit diagram Msp430 msp debugger usb interface jtag emulator connection document cableMsp430 motor drive system peripherals control designing spin own part introduction started getting we e2e ti.

MSP430 Digital Motor Control - OSHWLab
MSP430 Digital Motor Control - OSHWLab

Msp430-jtag

Msp430 launchpad clock .

.

PCB Review! MSP430 Board : r/PrintedCircuitBoard
PCB Review! MSP430 Board : r/PrintedCircuitBoard
Introduction to Getting Started with MSP430 | Argenox
Introduction to Getting Started with MSP430 | Argenox
msp430 - Circuit draws no power from battery supply, but draws 60 mA
msp430 - Circuit draws no power from battery supply, but draws 60 mA
MSP430 Resources - EasyEDA
MSP430 Resources - EasyEDA
Interrupts in MSP430 – Writing GPIO Interrupt Program using Code
Interrupts in MSP430 – Writing GPIO Interrupt Program using Code
microcontroller - Configuring input on MSP430? - Electrical Engineering
microcontroller - Configuring input on MSP430? - Electrical Engineering
MSP430 LaunchPad: Schematic Images And Explanation, 58% OFF
MSP430 LaunchPad: Schematic Images And Explanation, 58% OFF
Msp430 Pinout
Msp430 Pinout